Facebook
Twitter
Instagram
Youtube
Maps
Pejabat
Login
Privacy Policy
🇮🇩 Indonesia
🇬🇧 English
Puskesmas Tegalrejo
Pemkab Magelang
Hubungi Kami
(0293)31489162
Email Kami
pkmtegalrejomglkab69@yahoo.com
Home
Interaktif
Profil
Maklumat Pelayanan
Profil Puskesmas
Struktur Organisasi
Visi dan Misi
Download
Home
Pengumuman
Informasi Pelayanan
Alur Pelayanan
Hak dan Kewajiban Pasien
Jadwal Pelayanan
Jenis Pelayanan
Standar Pelayanan
Tarif Pelayanan
Berita
Artikel Edukasi
Berita Utama
Informasi dan Layanan Pengaduan
Kembali
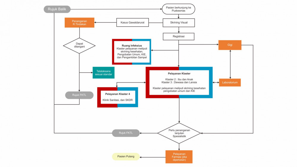
Alur Pelayanan Puskesmas Tegalrejo
2025-08-09 00:00:00
Tic
Konten tidak tayang di depan
96